Fitting a principal curve to a data matrix in arbitrary dimensions. A principal curve is a smooth curve passing through the middle of a multidimensional dataset. This package is an R/C++ reimplementation of the S/Fortran code provided by Trevor Hastie, with multiple performance tweaks.
Usage of princurve is demonstrated with a toy dataset.
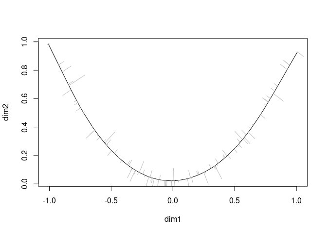
t <- runif(100, -1, 1)
x <- cbind(t, t ^ 2) + rnorm(200, sd = 0.05)
colnames(x) <- c("dim1", "dim2")
plot(x)
A principal curve can be fit to the data as follows:
library(princurve)
fit <- principal_curve(x)
plot(fit); whiskers(x, fit$s, col = "gray")
See ?principal_curve for more information on how to use
the princurve package.
Check out news(package = "princurve") or NEWS.md for a full list of changes.
BUG FIX project_to_curve(): Return error message
when x or s contain insufficient
rows.
BUG FIX unit tests: Switch from svg() to
pdf() as support for svg() might be
optional.
project_to_curve(): Fix pass-by-reference bug,
issue #33. Thanks to @szcf-weiya for detecting and fixing this
bug!Hastie, T. and Stuetzle, W., Principal Curves, JASA, Vol. 84, No. 406 (Jun., 1989), pp. 502-516, DOI: 10.2307/2289936 (PDF)